ZONLIGHT

About Us

Disassembly and comparison! Let's talk about what kind of LED bulbs are worth buying?

Views : 804
Update time : 2025-04-09 19:51:00

Disassembly and comparison! Let's talk about what kind of LED bulbs are worth buying?

First of all, we need to have the most basic understanding of LED. LED is a semiconductor device with sensitive characteristics and negative temperature characteristics. Therefore, it needs to be stabilized and protected during application, which gave rise to the concept of drive. A qualified LED lamp has very high requirements for the efficiency conversion, effective power, constant current accuracy, power life, and electromagnetic compatibility of the driving power supply. These factors must be comprehensively considered when designing the LED driving power supply.

In addition to meeting safety requirements, LED drive circuits also need to ensure:

1. Maintain constant current characteristics as much as possible, especially when the power supply voltage changes by ±15%, the output current should still be able to change within the range of ±10%. The main reason is to avoid the drive current exceeding the maximum rated value, affecting its reliability; to obtain the expected brightness requirements, and to ensure the consistency of brightness and color of each LED.

2. The drive circuit should maintain a low power consumption, so that the system efficiency of the LED can be maintained at a high level.

This LED lamp is marked as 2.5W6500K. Through disassembly, we can see that this LED bulb uses four 3528LED chips in series.

The four LED chips use the copper cladding on the PCB to dissipate heat.

After soldering the LED board off, you can pull out the power board.

A 33 ohm current limiting fuse resistor is used at the AC220V input of the power board.

This is a very typical RCC constant current driver. RCC is simple and practical. It has the function of automatically limiting the output power. It can achieve constant voltage and constant current, but the accuracy is not very good. There may be a 10% error. It is mainly controlled by the transformer and the feedback voltage regulator tube. Although the RCC circuit is simple, it is not easy to make it stable and efficient. However, the advantage is that it is cheap and more reliable than the resistance-capacitance solution. Therefore, it is a LED lamp driving solution widely used by many manufacturers. This solution uses a 4242DT high-voltage fast-switching NPN power transistor.


Other one

The LED light board uses aluminum plate for heat dissipation, which is more reliable than using PCB copper for heat dissipation

A 10 ohm current limiting fuse resistor is used at the AC220V input of the power board.

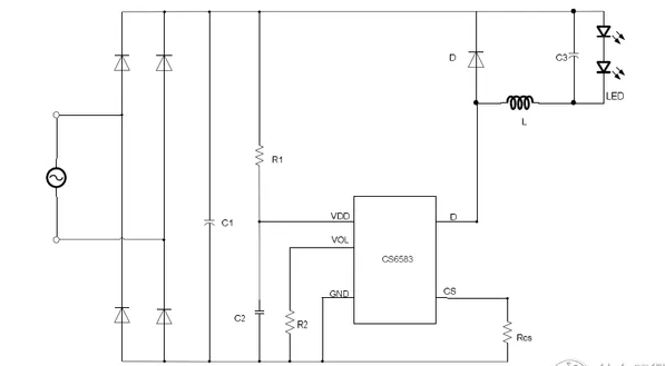
The power supply scheme is the CS6583 single inductor non-isolated buck LED constant current driver circuit, which works in the critical continuous mode of the inductor current and is suitable for the full voltage input range of AC85V-265V. The circuit has an extremely low operating current and requires very few peripheral components. The output current of the system is independent of the inductance. This circuit has excellent linear regulation and load regulation, and the system cost is low.

Through the analysis of the two cabbage LED lamps, we can find that, relatively speaking, the ZONLIGHT LED circuit solution is more excellent and reliable, and its production cost is also a little more expensive than others.

At present, the common practice in the industry is that low-priced LED lamps are made to work at a state close to the limit.


Through the analysis of these two LED lights, I personally suggest that, unless necessary, we should try to buy LED lights with more reasonable prices.

This is not targeting specific brands, but for this kind of cabbage LED that is prevalent in the market, even if you want to buy it, it is best to use it in some non-important occasions, and always pay attention to the potential safety hazards that may exist during use.

ZONLIGHT AND ZONLICHT


Related News
Blue Light and Sleep Disruption: Risks and Solutions with Low-Blue-Light Bulbs Blue Light and Sleep Disruption: Risks and Solutions with Low-Blue-Light Bulbs
May 13,2025
blue light sleep, low blue light bulbs, LEDbulb, sleep-friendly lighting, blue light filter, eye strain relief, circadian rhythm lighting, healthy home lighting
The Ultimate Guide to Professional LED Lighting: From Core Parameters to Industry Applications The Ultimate Guide to Professional LED Lighting: From Core Parameters to Industry Applications
May 09,2025
LED lighting, luminous flux, CRI, beam angle, thermal management, smart dimming